开云官网登录入口 www.kaiyun.com

济宁能源发展集团有限公司

站内搜索

行业资讯

行业资讯

融汇四海 能济天下

“煤矿智能化、数字化”被列入2022年能源行业标准计划立项重点方向

2022-01-21 责任编辑:管理员

国家能源局综合司关于印发《2022年能源行业标准计划立项指南》的通知

各能源行业标准化管理机构、各能源行业标准化技术委员会:


  按照国家能源局标准化工作安排,为明确2022年能源行业标准立项重点方向,我们组织编制了《2022年能源行业标准计划立项指南》。现印发给你们,请按照指南明确的要求,做好2022年能源行业标准计划立项工作。


  国家能源局综合司

  2022年1月14日


2022年能源行业标准计划立项指南


  为指导能源标准化技术组织及有关单位做好2022年能源行业标准计划(含制定和修订)立项工作,建设支撑引领能源高质量发展的标准体系,按照持续深化能源领域标准化工作改革的要求,根据《标准化法》《能源标准化管理办法》(国能发科技〔2019〕38号)和《关于加快能源领域新型标准体系建设的指导意见》(国能发科技〔2020〕54号)等,结合能源行业实际,制定本指南。


  一、总体要求


  坚持需求导向。紧密围绕落实“四个革命、一个合作”能源安全新战略,构建清洁低碳、安全高效能源体系,支撑能源碳达峰、碳中和目标任务,根据能源行业发展需要,突出重点领域和关键技术要求,提出能源行业标准计划。


  强化体系引领。能源行业标准计划的提出要以本领域的标准体系为指导,坚持急用先行、先进适用、协调统一的原则,优先健全能源新兴领域的标准,着力提升能源传统领域的标准。


  突出公益属性。深入贯彻国家标准化工作改革精神,突出能源行业标准的公益性,对没有国家标准而又需要在能源行业范围内统一的,涉及重要产品、工程技术、服务和行业的技术要求提出能源行业标准计划。属于竞争性的、一般性的技术要求,原则上不能作为能源行业标准制定计划。在智慧能源、可再生能源等领域率先建设新型标准体系。


  提升标准质量。能源行业标准计划要坚持协商一致的原则,具有较好的技术基础和工作基础,计划草案较为成熟,通过能源行业标准化技术委员会或专家组经能源行业标准化管理机构汇总审核后申报。


  二、立项重点


  (一)行业标准计划


  与相关国家标准的实施相配套的行业标准计划;涉及能源领域节能、节水、资源综合利用、环境和生态保护、绿色发展的行业标准计划;支撑能源领域碳达峰、碳中和目标的行业标准计划;显著提升能源行业整体技术水平和产品、服务质量的行业标准计划;对标国外、国际先进标准,有利于提升中国标准国际公信力、影响力的行业标准计划(各专业领域重点方向见附件)。


  (二)行业标准外文版翻译计划


  在加强能源领域对外贸易、服务、承包工程所需的成套标准外文版体系研究的基础上,鼓励申报行业标准外文版翻译计划。鼓励标准外文版翻译计划与标准计划同步立项、同步制定、同步发布。


  三、申报要求


  (一)应按照现有标准管理分工机制和专业领域,经过充分调研、技术论证和初步筛选后确定申报计划。


  (二)申报计划应保证与现有标准体系协调一致。


  (三)存在技术交叉的领域,申报单位应在计划上报前与技术相关方充分沟通协商,避免交叉重复立项。


  (四)主要起草单位应做好标准编制前期准备工作,确保两年内完成报批。


  (五)行业标准外文版翻译计划应与相关国际标准进行比对研究,技术要求不低于国际标准。


  四、申报材料


  (一)行业标准计划


  申报材料应包括:行业标准项目计划汇总表、行业标准项目任务书、标准草案稿、审查会会议纪要及专家签字表。


  1.项目计划汇总表应填写完整、准确。“适用范围和主要技术内容”将作为后续征求意见的主要依据。


  2.项目建议书应填写完整、详实。“目的和理由”中请注明标准计划项目对行业工作的支撑作用。


  3.标准草案应明确提出主要章节及各章节所规定主要技术内容,内容基本覆盖“适用范围和主要技术内容”涉及的各要点。修订项目应重点说明拟修订的主要内容和理由。


  (二)外文版标准计划


  申报材料包括行业标准英文版计划汇总表及行业标准项目任务书。


  五、报送方式


  行业标准项目采用统一申报,分类评估、统一下达的方式。请各能源行业标准化技术委员会通过“能源标准化信息平台”提交申报材料,各能源标准化管理机构汇总审核后于2022年2月15日前提交至国家能源局能源节约和科技装备司(汇总表、项目任务书和标准草案稿发至邮箱)。


  联系人及电话:黄勇  010-81929216


  邮箱:nb_standard@126.com


  六、项目管理


  (一)在研项目数量过多的标委会应主动减少新项目申报,尽快完成已下达计划。


  (二)项目下达后,各有关单位要强化标准项目全生命周期管理,做好标准制修订进度、资金使用、公开征求意见等监督检查,切实提升标准质量。


  (三)标准项目下达后,项目名称(范围)、完成时间、归口单位不得随意变更。确需变更的,标委会应报请相应的能源行业标准化管理机构同意后,报国家能源局审核后进行调整。


  (四)能源行业标准正式发布后,相关行业标准化管理机构要按程序在“能源标准化信息平台”上公开标准文本。


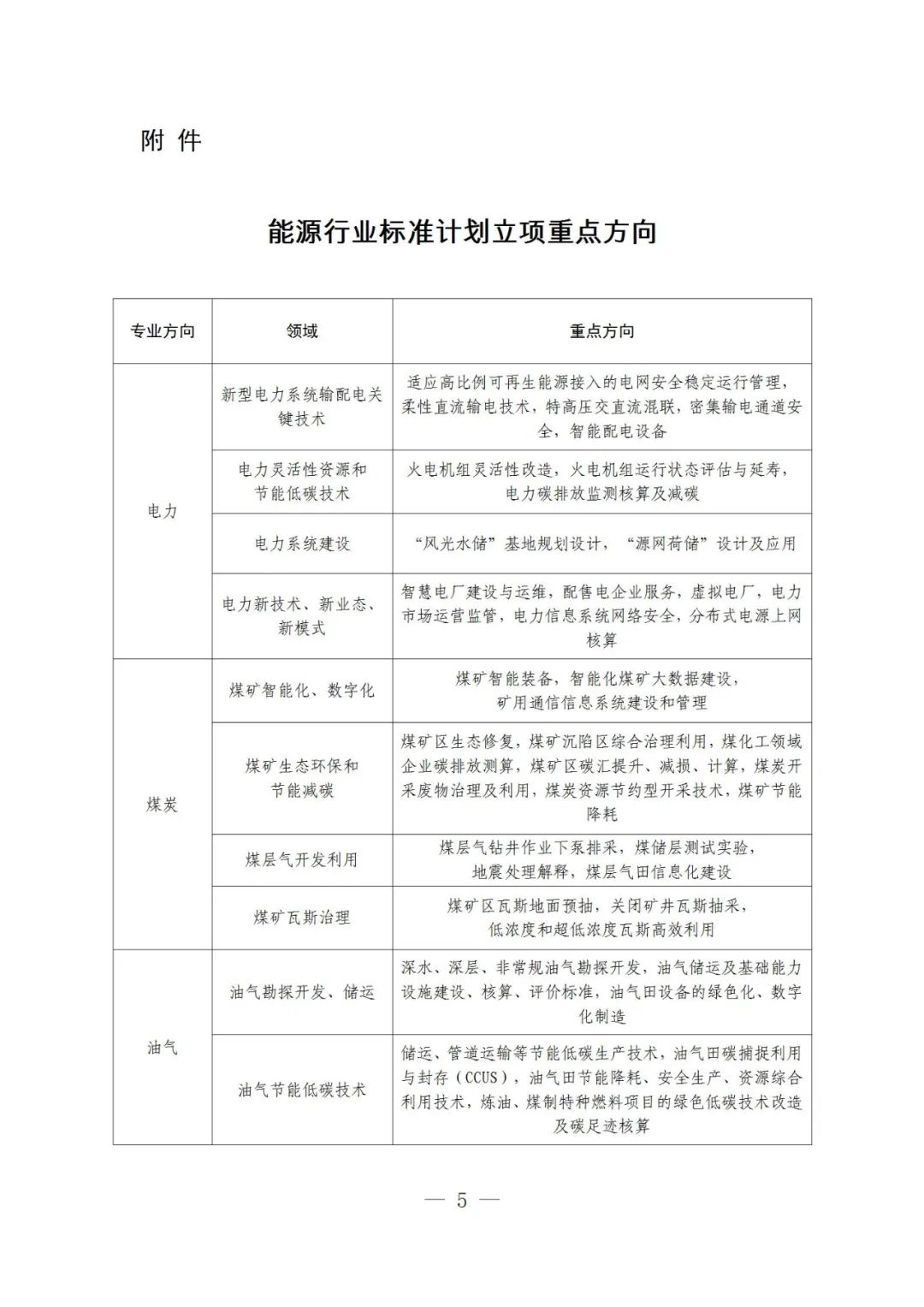
  附件:能源行业标准计划立项重点方向

图片

图片


咨询留言

受理本司相关的咨询、意见、建议、投诉等事宜,请填写真实个人信息,以便于沟通联络。